Adding a Passive Mode to an Active PJ Bass
Posted 2026/04/08. Last updated 2026/04/08.
Introduction
I recently had to replace the 9V battery powering my Donner DPJ-100 active bass during a lesson, and realized it would be a good idea to add a switch so that I can bypass the pre-amp entirely and have the bass work in passive mode. (Side-note: for £120 this has been a great and versatile starter bass. It fits quite nicely in my hands, and it also provided a good opportunity to learn how to set up an instrument. In fact, I find myself reaching for it more than my Ibanez SR300E!). Although there are some resources describing the high-level wiring, potential internal pre-amp schematic, as well as a general video tutorial for adding a bypass, I wanted to collate all the relevant information in one place.
Understanding the Existing Layout
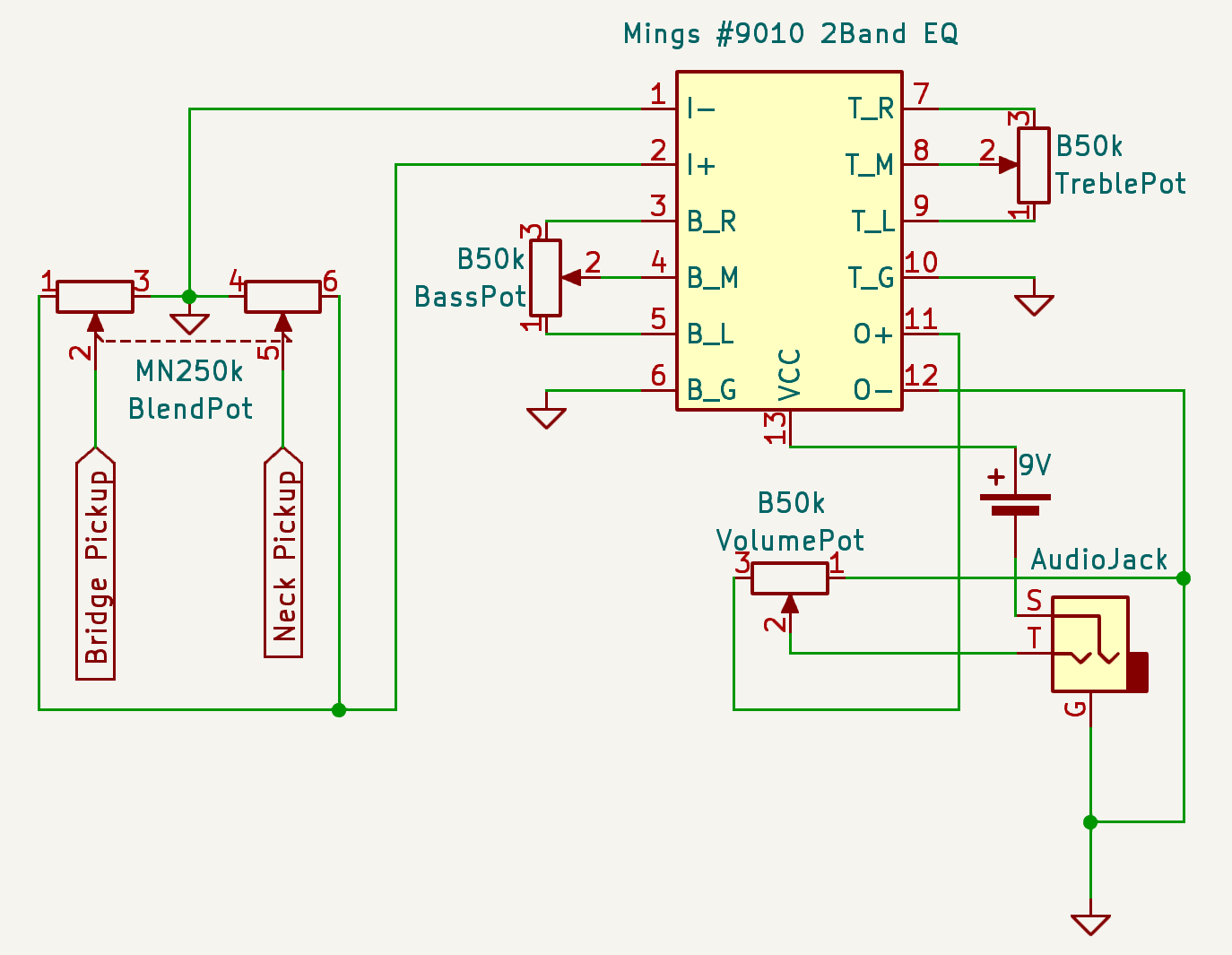
The first step was to understand the bass wiring, which uses a "Mings #9010 2Band EQ(T.B)" pre-amp. I am summarizing these details in the following table (including wire colors), with left/middle/right representing the view of the potentiometer from the top of the shaft (also see the image in the next section).
The Pre-amp Integrated Circuit (IC)
| Pin | Color | Connection |
|---|---|---|
| 1 | Black | Signal - |
| 2 | White | Signal + |
| 3 | White | Bass Pot Right |
| 4 | Yellow | Bass Pot Mid |
| 5 | Red | Bass Pot Left |
| 6 | Black | Bass Pot Ground |
| 7 | White | Treble Pot Right |
| 8 | Yellow | Treble Pot Mid |
| 9 | Red | Treble Pot Left |
| 10 | Black | Treble Pot Ground |
| 11 | White | Volume Pot Right |
| 12 | Yellow | Volume Pot Left |
| 13 | Red | 9V Battery + |
The order of the bass and treble pots is different compared to one post I had found, but it looks consistent with the picture of the actual device in another, so it is worth double-checking how the tone controls in your own instrument behave before following this guide blindly.
Grounding
There are lots of ground points in the various pots:
| Component | Color | Ground |
|---|---|---|
| Blend Pot (MN250K) | Black | IC1 |
| Bass Pot (B50K) | Black | IC6 |
| Treble Pot (B50K) | Black | IC10 |
| Volume Pot (B50K) | Yellow | IC12 |
| Jack (via Output Cable Braid) | - | Volume Pot |
| Neck Pickup | Yellow | Volume Pot |
| Bridge Pickup | Yellow | Volume Pot |
| Bridge | Black | Volume Pot |
Other Connections
To complete the circuit, the jack sleeve is connected to the negative terminal of the 9V battery, while the tip is connected to the volume pot middle pin (wiper). Finally, there is a blend potentiometer:
| Pin | Component |
|---|---|
| Top Left | Signal - (Neck Pickup Black) |
| Top Middle | Neck Pickup (White) |
| Top Right | Signal + |
| Bottom Left | Signal + |
| Bottom Middle | Bridge Pickup (Red) |
| Bottom Right | Signal - (Bridge Pickup Black) |
Summary
The electronic schematic for the existing layout as well as a more visual diagram are therefore as follows:
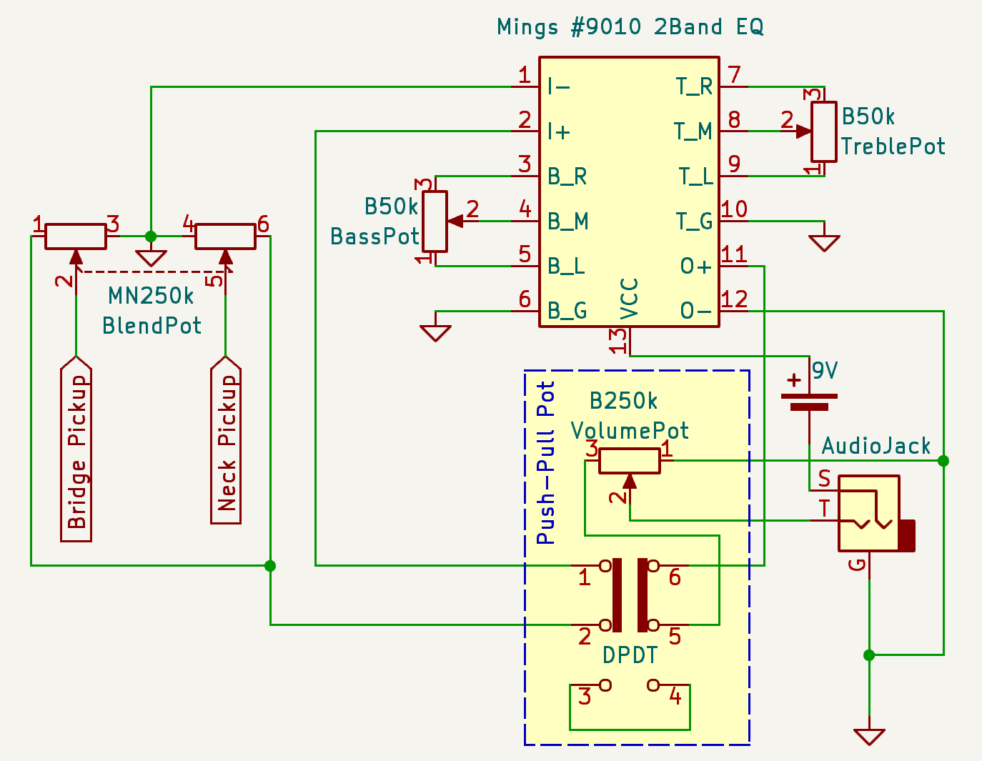
Adding the Bypass
The key component for the bypass is a "push-pull potentiometer" which effectively combines a regular potentiometer with a Double Pole Double Throw (DPDT) switch:
When the switch is pushed in, it connects pin 2 with pin 3 and pin 5 with pin 4. When it is pulled out, it connects pin 2 with pin 1 and pin 5 with pin 6 instead. Although the original volume pot was a B50k one, I could only find a B250k push-pull pot to replace it with, which, due to its position in the circuit, does not affect the tone, just how quickly the volume fades when using the pot.
The table below shows the updated connections for the push-pull pot in passive-by-default mode (i.e., the switch needs to be pulled to make use of the preamp). To make the bass active by default when the switch is pushed, swap pin 1 with pin 3 and pin 4 with pin 6.
| Pin | Component |
|---|---|
| Left | Volume Ground |
| Middle | Jack Tip |
| Right | Pin 5 |
| Pin 1 | IC2 |
| Pin 2 | Signal + |
| Pin 3 | Pin 4 |
| Pin 4 | Pin 3 |
| Pin 5 | Volume Right |
| Pin 6 | IC11 |
| Ground | Volume Left, Jack Ground, Pickup Grounds, Bridge Ground |
The updated schematic and diagram are as follows:
Next Steps
The setup works quite well, but the bass and treble pots are unfortunately entirely unused in passive mode. My next modification will therefore be to add some tone control even when bypassing the pre-amp. I am currently waiting on the parts that will allow me to accomplish this without affecting the active-mode circuit, and may potentially need to try a few options to ensure that I am happy with the end-result.




